台聯分析

價格範圍:NT$850 到 NT$1,100

🔥 已有 45人 購買此商品

最多可獲得 11 點數。

最新推出
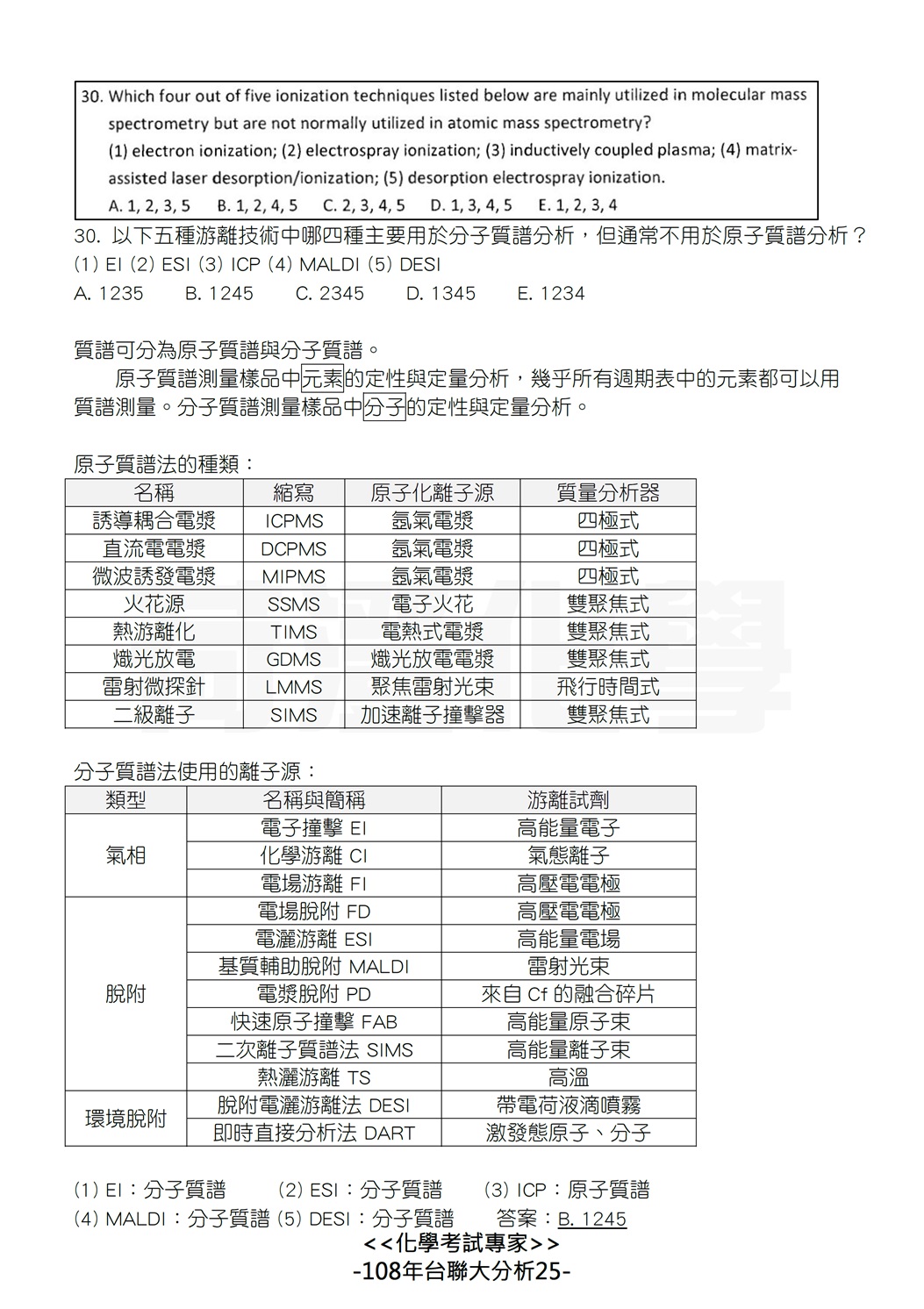
台聯大化學所分析化學106-115年考古題詳解 年份最新
10年詳解,共318頁,內容相當多

附上歷年考型分析
(附影片說明如何準備台聯大分析)
有中文翻譯、詳解,每題都是詳解,不會只有答案
106年手寫,107-115年電腦排版

分析化學是化學系的四大主科
普遍學生的分析都不強
進步空間大
而且儀分這科有背有分
所以分析化學的CP值相當高
認真念這科可以贏人20-30分(滿分100的話)

台聯大分析的考型很好抓
歷年考了不少考古題與相關題目
詳解提供完整的考型分析
針對重點章節做準備,這科可以進步很快
台聯大以選擇題為主,比較好準備
考型跟成大分析比較接近
而台大以非選題為主,要念比較熟才寫得出來

以準備難度來說
台大分析 > 成大分析 > 台聯分析
台聯大分析最好準備,CP值也最高,只要認真念成績就會有起色

本書提供一年售後服務,
對於書上內容有不懂的地方可以問我

🤔 電子書是什麼?
電子書方案只有官網才有,
購買後登入官網可以觀看電子書,
可永久使用,購買電子書有優惠,
也可紙本+電子,出門念書就不用帶厚重的書籍

電子書的限制:
① 只能線上觀看
② 無法下載
③ 無法寫字

電子書的優點:
① 方便使用,想看隨時可以看
② 省空間、不用帶厚重的書
③ 如果內容有更新會同步更新電子書(享有永久更新權)
④ 交貨快、不用等傳統貨運
⑤ 可使用章節標籤,快速找到你要的章節
⑥ 價格較便宜
⑦ 環保愛地球
⑧ 可閱讀彩色內容(紙本大部分都是黑白印刷)

如果電子書使用上不習慣,購買後一個月內可補差額轉紙本,不用擔心買錯

書籍形式

紙本書, 電子書, 紙本書+電子書

商品評價

目前沒有評價。

只有註冊並且購買過商品的顧客才能撰寫評價。