
https://udn.com/news/story/6809/5269614
最近很夯的
毅力號成功登陸火星
今天成功回傳火星的聲音
說不定人類真的有機會移居火星?!
毅力號的維基百科
有空可以當作科普看
儀分有機會考
搭配的儀器可以留意一下
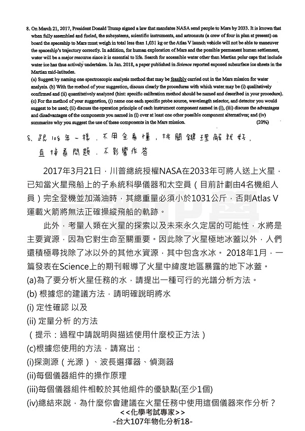
台大107年考過火星探測(如圖)
毅力號搭配
●X射線螢光光譜儀
用於確定火星表面物質的元素成分
●SuperCam
配備兩台雷射、四台光譜儀
可遠程識別生物特徵
●拉曼螢光光譜儀
可以UV雷射掃描環境中的有機化合物
螢光相關的儀器要念
我要是命題老師
我一定考火星探險
不失為一個
有水準、有話題的時事考題
