
國營聯招試題疑義結果
共同科目沒有變更
化學沒有變更
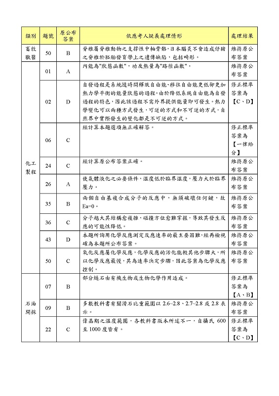
化工專A
第2題改為CD皆對
官方承認有可逆自發這種情況
申請人還真厲害 有找到資料說服官方
所以有申請有機會
第6題改為一律給分
計算出來為0.112cal/K 沒有答案
比較意外的是38題沒人申請
ΔGo 應對應1 atm 25 C
而不是1atm 125 C
也許大家都寫對 才沒有申請
另外
專B一般不會公告疑義結果
只能參考放榜分數
時間上應該也快公布增額消息了

國營聯招試題疑義結果
共同科目沒有變更
化學沒有變更
化工專A
第2題改為CD皆對
官方承認有可逆自發這種情況
申請人還真厲害 有找到資料說服官方
所以有申請有機會
第6題改為一律給分
計算出來為0.112cal/K 沒有答案
比較意外的是38題沒人申請
ΔGo 應對應1 atm 25 C
而不是1atm 125 C
也許大家都寫對 才沒有申請
另外
專B一般不會公告疑義結果
只能參考放榜分數
時間上應該也快公布增額消息了